网站首页
关于协会
协会简介
协会领导
协会章程
内设机构
巡游出租
政策导向
最新动态
行业建设
企业管理
的士风采
网约出租
政策导向
最新动态
行业研究
会员动态
汽车租赁
政策导向
最新动态
行业研究
会员动态
企业管理
行业党建
党建要闻
党建活动
精神文明建设
智库中心
政策标准
理事会报告
理论研讨
成果汇编
行业书籍
会员之家
入会指南
入会申请
会员中心
您当前所在位置:
主页
>
新闻动态
>
通知公告
通知公告
新闻动态
协会活动
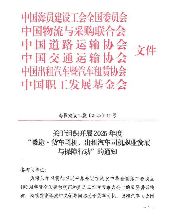
关于组织开展2025年度“暖途·货车司机、出租汽车司机职业发展与保障行动”的通知
发布时间:2025-06-10 15:07
|
栏目:
通知公告
|
浏览次数:
上一篇:中宣部、全国总工会等十部门联合印发《新时代职业道德建设实施纲要》
下一篇:广州市交通运输部门开展为期超半年的出租车客运违章专项整治行动
Copyright © 2026 中国出租汽车暨汽车租赁协会 版权所有
电话:010-58952086 地址:北京市海淀区通汇路18号Wehouse园区17-3 备案号:
京ICP备12044333号-2
公安备案号:
京公网安备 11010502034137号
扫一扫
关注公众号